Complaints Service Design Flow Diagram - Library

Item Description

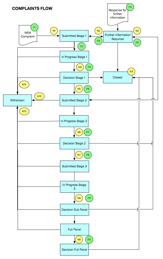
A flow diagram representing the Case Type / Workflow that has been implemented for a corporate complaint process. The image is provided in image/png format.

Service design flow diagram
Direct Download Link
Related
Minimum requirements
Jadu CXM and Jadu XFP
Integrated Systems
None
Target Audience
Internal
Lead Customer
Jadu Customer Success
User Tested
This artifact has been user tested.
License